尊龙官方平台

首页
我们是谁
我们的能力
产品与服务
投资者关系
人才招聘
新闻中心
联系尊龙官方平台
旗下子公司
语言
股票代码:300394
搜索
首页 新闻中心 尊龙官方平台通讯2021Q3单季度营收维持增添 公司平台化能力一连增强
2021-10-29

尊龙官方平台通讯2021Q3单季度营收维持增添 公司平台化能力一连增强

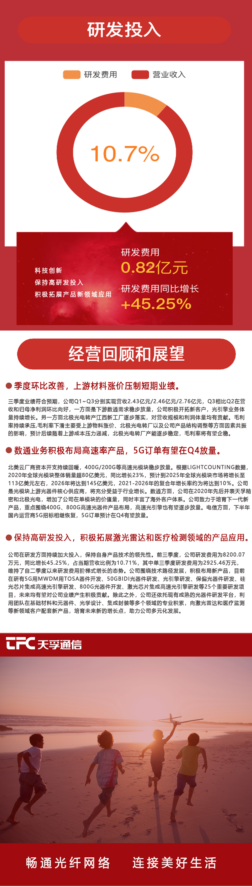
尊龙官方平台通讯10月26日宣布2021年三季报:2021年第三季度公司实现营收2.76亿元,同比增添4.61%,实现归母净利润0.75亿元,同比下滑14.80%。前三季度归属于母公司所有者的净利润2.13亿元,同比镌汰0.7%;营业收入7.66亿元,同比增添16.63%。

首页| 尊龙集团中国官方网站

首页| 尊龙集团中国官方网站


备注:图表中剖析看法泉源于中泰通讯与科技研究中心,仅供参考,不代表任何投资建议。


网站地图